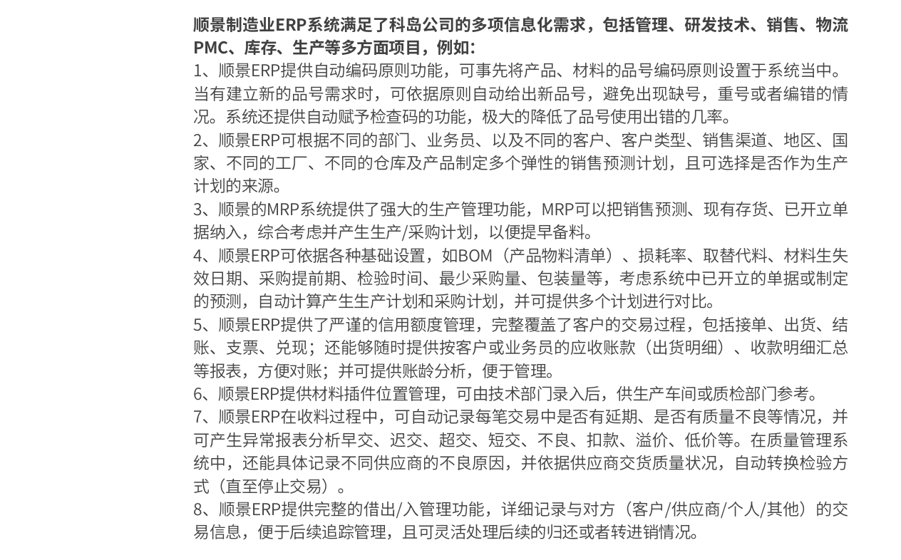
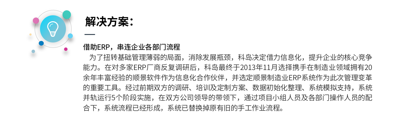
江南官方注册

400-600-4155 广东总部
134-3302-4712
首页 > 案例> 汽车配件 返回列表

科岛微电子

来源: 江南官方注册 人气:1266 发表时间:2021/01/11 18:27:32

上面就是汽车配件江南(中国)软件案例,有需要了解江南(中国)的朋友可以在官网联系客服咨询。

上一篇: 返回目录 下一篇: 湘联金属

免费申请试用

1分钟快速体验 400-600-4155